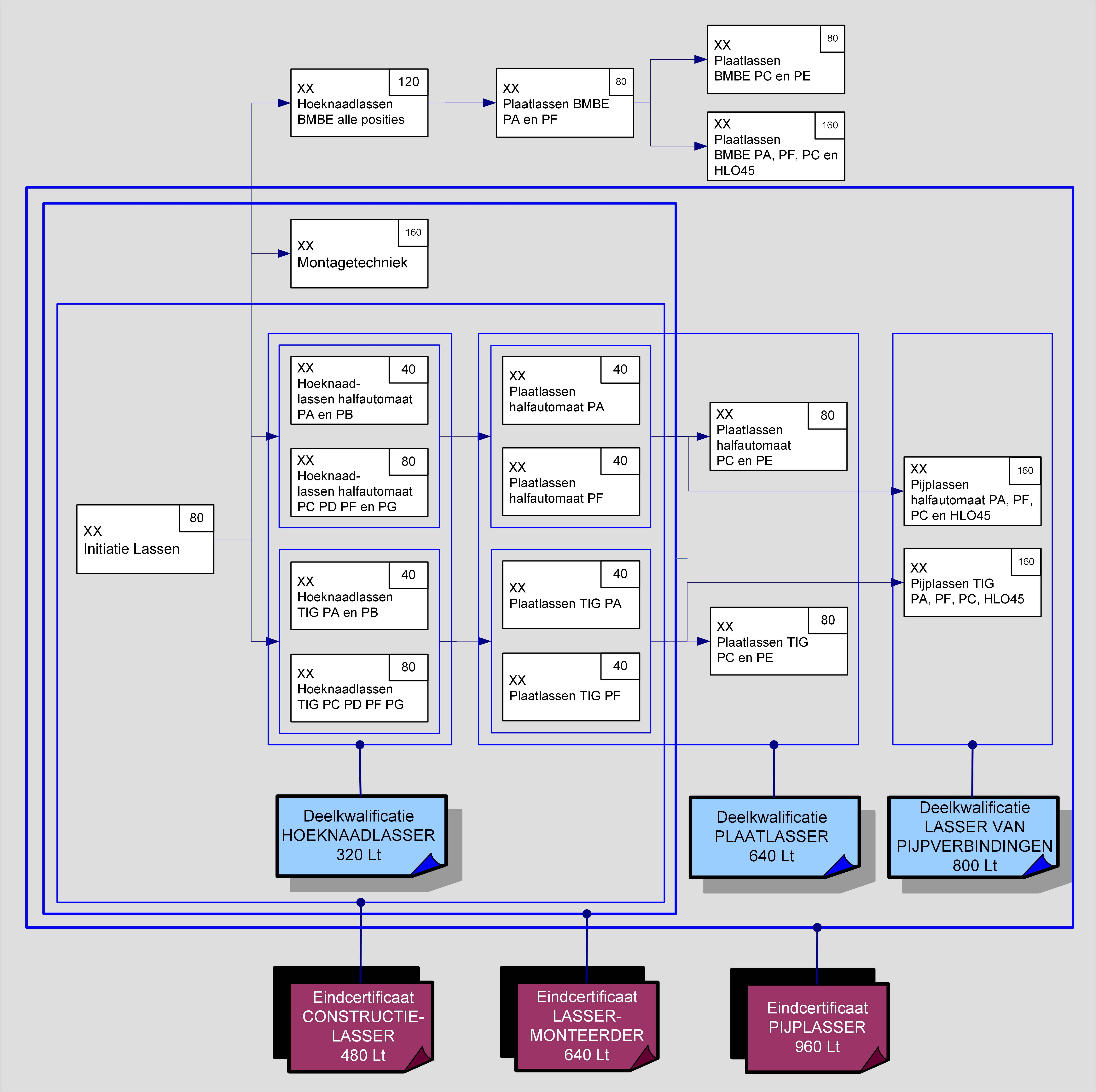
Pijplasser basis

In deze opleiding leer je hoeknaadverbindingen, plaatverbindingen en pijpverbindingen lassen met het halfautomaat proces (massieve en gevulde draad) en het TIG-proces. Bedoeling is een lasverbinding in koolstofstaal te realiseren die voldoet aan de geldende internationale normen, de lasmethodebeschrijving en het lasplan.

pijplasser

Diploma secundair onderwijs